Instance Verification Kit (IVK)
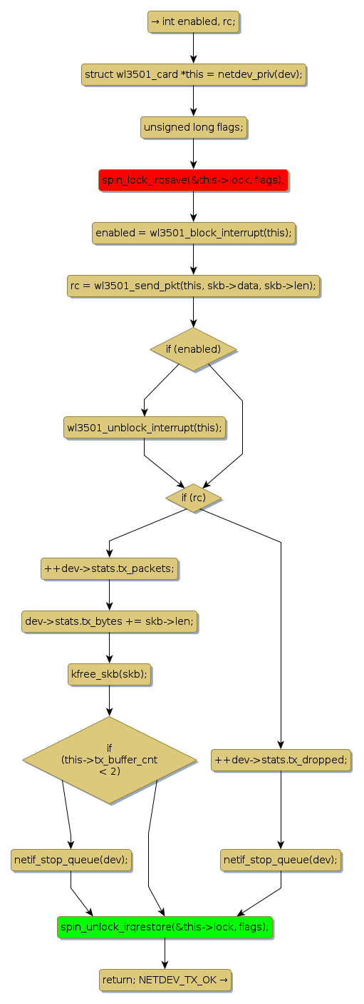
spin lock @ [34627+38+/linux-3.19-rc1/drivers/net/wireless/wl3501_cs.c]
Instance Signature: lock
|
The Matching Pair Graph:
|
|
Function Name
|
Control Flow Graph (CFG)
|
Events Flow Graph (EFG)
|
Source Correspondence
|
|
wl3501_hard_start_xmit
|
|
|
[34463+22+/linux-3.19-rc1/drivers/net/wireless/wl3501_cs.c]
|